14cc吃瓜网最新爆料新闻,小王祖贤和闺蜜返场在哪看,天美大象麻花高清在线看电视剧

应用方案

服务创造价值、存在造就未来

当前位置:首页>应用方案

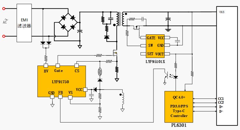
单C口适配器方案实例

时间:2023-01-28   访问量:3019


产品特点:

  • 支持CCM/QR/DCM多模式,实现全负载高效

  • 最高工作频率65kHz、待机功耗<30mW

  • 集成高压启动及X-CAP放电,外围简单

  • 内置抖频、软启动EMI特性好

  • 具有line电压补偿的过功率?;?/p>

  • 具有交流侧Brownin/Brownout保护、逐周期限流过功率?;?/p>

  • 具有外部可调节过温?;?、二次整流器短路保护

【 框架图 
dc01.jpg


【 技术参数 

参数
输入电压90Vac~265Vac
输入电压频率50/60Hz
输出电压/电流5V/3A,9V/3A,12V/3A,15V/3A,20V/3.25A
输出功率65W
效率EC COCV5 Tier2 and DOELV6
待机功耗<30mW


上一篇:电子烟应用方案

下一篇:65W GaN单C口PD快充方案实例

购买样品

点击这里前往立创商城申请样品 立创商城

点击这里前往世强硬创平台申请样品 世强硬创平台

购买样品

微信扫一扫

微信联系
返回顶部
主站蜘蛛池模板: 保定市| 越西县| 清河县| 宜昌市| 延安市| 宣威市| 松江区| 商水县| 崇左市| 台安县| 凤台县| 乐清市| 辽宁省| 绵阳市| 雷波县| 铁力市| 肇源县| 隆德县| 禹州市| 班玛县| 明水县| 克山县| 汽车| 双辽市| 尤溪县| 尼玛县| 汾阳市| 阿拉善右旗| 环江| 沙雅县| 黎平县| 廉江市| 霸州市| 安乡县| 赤峰市| 邵武市| 盱眙县| 清徐县| 和田县| 保靖县| 盘锦市|